首页
home
走进徽投
About us
集团概况
组织架构
荣誉资质
集团大事记
新闻中心
news
集团要闻
通知公告
工作动态
子公司新闻
媒体聚焦
投资经营
management
城乡基础设施建设板块
国有资产运营板块
投资融资板块
乐鱼网页版
党的建设
work
从严治党
党群之窗
廉洁徽投
企业文化
culture
加入我们
Join us
乐鱼(中国)
contact us
招采专区
PROC.ZONE
网站首页
走进徽投
集团概况
组织架构
荣誉资质
集团大事记
新闻中心
集团要闻
通知公告
工作动态
子公司新闻
媒体聚焦
企业风采
招聘公告
招投标公告
项目建设
投资经营
城乡基础设施建设板块
国有资产运营板块
人文旅游版块
投资融资板块
乐鱼网页版
乡村振兴板块
党的建设
从严治党
党群之窗
廉洁徽投
企业文化
加入我们
乐鱼(中国)
招采专区
通知公告
集团要闻
通知公告
工作动态
子公司新闻
媒体聚焦
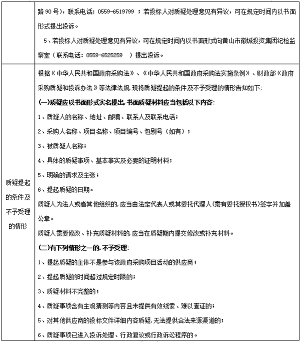
黄山徽投鸿瑞新材料有限公司视频监控及出入口设备采购项目成交结果公告
2020-03-25
7472
信息来源: 乐鱼网页版
[
小
中
大
]
返回列表
上一篇:
黄山徽投鸿瑞新材料有限公司地磅系统采购项目成交结果公告
下一篇:
歙县丰乐河(郑村-皖赣铁路)片区和紫霞路交通设施工程施工发包公告
版权所有:乐鱼网页版
皖ICP备19011087号
皖公网安备 34102102000232号
办公地址:安徽省黄山市歙县郑村镇郑村经一路1号 办公电话:0559-6521166
友情链接
友情链接
OA办公软件
省政府
市政府
县政府
歙县文明网
乐鱼在线官网平台·(中国)官方网站
|
开云手机登录入口
|
世界杯竞猜网站
|
米兰体育
|
江南在线
|
足球竞猜网
|
足球竞猜网
|
MILAN米兰体育·(中国)官方网站
|
乐动平台
|